话题 话题 服务

phone+1-320-844-4444 (US)

email[email protected]

邮编查询

输入5位美国邮编,快速查询所属领事馆

中国领事APP怎么使用?图解说明,护照换新,申请旅行证

发布的日期:2021-06-07 最新更新:2021-06-07 浏览:5,640

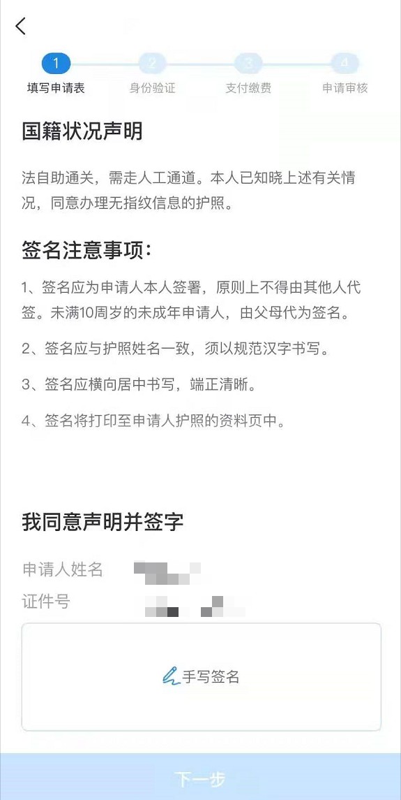
中国领事APP怎么使用?图解说明,护照换新,申请旅行证

声明手写签名,记得是汉字签名!这将是您护照上面显示的签名,无法更改哦!

中国领事APP怎么使用?图解说明,护照换新,申请旅行证

填写申请表,如果您是在美国申请,则都填写美国的地址与信息

中国领事APP怎么使用?图解说明,护照换新,申请旅行证

居留证件,中国国内地址,请用汉字填写!

中国领事APP怎么使用?图解说明,护照换新,申请旅行证

出入境情况,请查看您的护照上面中国海关出入境盖章!

中国领事APP怎么使用?图解说明,护照换新,申请旅行证

基本信息,如果你改名或有曾用名,记得在这个时候填写,后期无法在添加!什么时候写?什么时候不写?如果您的改名信息,以后会在国内使用上,则填写,如果完全使用补上,则可以忽略不填。

中国领事APP怎么使用?图解说明,护照换新,申请旅行证

上传材料

指纹知情同意书在哪下载?必须填写,手写签名!在拍照上传。下载PDF版本:下载

采集指纹有什么好处?如果有采集指纹,就可以使用中国海关的自助通关系统。

中国领事APP怎么使用?图解说明,护照换新,申请旅行证

补充材料

中国领事APP怎么使用?图解说明,护照换新,申请旅行证

初审之后补充材料

中国领事APP怎么使用?图解说明,护照换新,申请旅行证

上传照片

留言咨询

华盛顿DC领馆服务纪实:风雨中的坚守与效率之道怎么办康乃狄克州 State of Connecticut 州务卿公证认证?CEV解读:中国驻美使领馆签证新政重大变化,9月30日全面上线在线申请平台美国无犯罪记录代办,服务华人社区20年美国科罗拉多州申请中国签证,去中国旅游签证台湾在美国的办事处分布(地图)美国委托书公证认证,回国用领事馆三级认证代办旅行证转中国签证 11月3日最新办理要求中国银行个人存款证明样本新泽西-州务卿公证认证

相关内容

2023年怎么办理中国签证?常见问题回复 外国人居留许可,可以入境中国吗? 领事馆认证申请表(死亡证明认证)2021年最新版本 中国领事 APP 在哪下载?有什么功能? 接种新冠疫苗后怎么去中国?最近检测要求与怎么申请绿码。 【2021年4月】芝加哥领馆护照、旅行证预约安排 【21年3月】洛杉矶领馆怎么办中国签证,文件认证,养老金审核? 中国护照换新,成人或儿童都可以!

服务咨询

+1-320-844-4444 (US)

[email protected]

订阅

立即订阅了解最新签证信息和签证优惠!

Subscription Form

By providing your email, you consent to receive promotional emails from CEV.

Limitation of Liability: Visa Service Agency (hereinafter referred to as "we" or "our agency") acts solely as an agent in assisting with visa applications. We are not responsible for the content of documents submitted by clients, the decisions or services of any consulate or embassy regarding the granting of visas, or any delays or loss of passports due to U.S. mail or other courier services. We do not offer compensation for any damages or losses incurred during the visa application process.

Accuracy of Information: Although we strive to provide accurate and up-to-date information, we are not liable for any inconvenience caused by errors in text or content. Any mistakes in information will be corrected promptly once identified. Prices and services offered are subject to change without prior notice.

Service Distinction: We are distinct from governmental entities such as the State Department. As a private agency, we do not issue visas ourselves but facilitate the application process. Our service includes providing clear instructions, best service support, rapid processing, and real-time status updates on visa applications. We charge a service fee in addition to the fees charged by embassies for visa processing.

Rush Service Application: Applications for Rush service must be sent via FedEx Priority Overnight or UPS Next Day Delivery. The day we receive your application is considered the review day, and processing begins on the next business day.

Embassy/Consulate Interaction: Please note that embassies and consulates typically refer individuals to their websites and do not provide personalized support or updates. Incorrectly submitted documents may result in additional expenses and significant delays, as they will be returned by the embassy or consulate.

Copyright © 2024 ChinaEntryVisa All Rights Reserved.

Copyright © 2024 ChinaEntryVisa All Rights Reserved.