美国办理单身证明,未婚证明认证
洛杉矶领事馆单身证明,旧金山领事馆单身证明,芝加哥领事馆单身证明
纽约领事馆单身证明,休斯顿领事馆单身证明,华盛顿领事馆单身证明
- 单身申明书有效期为半年(自使领馆签发认证之日起)。
- 经美国公证员公证的AFFIDAVIT OF SINGLE STATUS须在签发之日起三个月内办妥有关认证,并向使领馆申办认证。
- 离婚或丧偶者,除办理单身声明书认证外,一般还需要办理离婚证明或原配偶死亡证明的认证。
- 持美国法院离婚判决书的离婚者,如本人或其原配偶系中国公民,应向中国法院申请承认离婚判决。
- 从2013年起,单身声明书(单身证明)上必须有在中国的未婚夫/妻的信息。
办理单身证明流程
领事认证的基本程序
1. 起草单身声明书,然后在当地找公证员办理公证。
这一步必须由您自己去办 -- 因为您需要在公证员面前签字。一般银行都为客户提供免费的公证服务。许多公司前台秘书也是公证员。
County clerk认证(绝大多数州不需要这一步)部分州(Alabama, Georgia, Tennessee, Maryland)要求申办州务卿认证之前,先向COUNTY CLERK申请认证。而且一般只限于公证员公证过的文件。
2. 州务卿认证
鉴于客户要求,我们于2012年9月开始代办州务卿认证这一步。
这一步您也可以自己去办理。当然我们欢迎您通过我们代办。
3. 【仅限于华盛顿DC大使馆辖区】美国国务院认证
如果文件最后送到华盛顿DC中国大使馆认证,需要办理美国国务院认证。其它领馆辖区州的文件,比如休斯顿领馆辖区州,不需要这一步。
4. 中国驻美领事馆认证
领事认证需要严格按领馆辖区范围办理,因为每个州的州务卿签字与印章只在一个领馆备案。
办理单身证明所需材料
- 《公证认证申请表》一份,申请人填写并签名。
- 申请人护照照片页复印件。
- 【非美国公民申请人】提供目前在美国合法居留身份的文件(如绿卡,I-20,或者H1B等)的复印件。
- 未婚夫/妻中国身份证复印件(正反两面)。
- 如果申请人离婚丧偶,请提供相应的离婚证,配偶死亡证复印件。
- 单身声明书原件。
- 单身声明书复印件。如果已经办好州务卿认证,复印件也需包括州务卿认证页。注意复印时候不要拆开订书钉,否者文件失效。
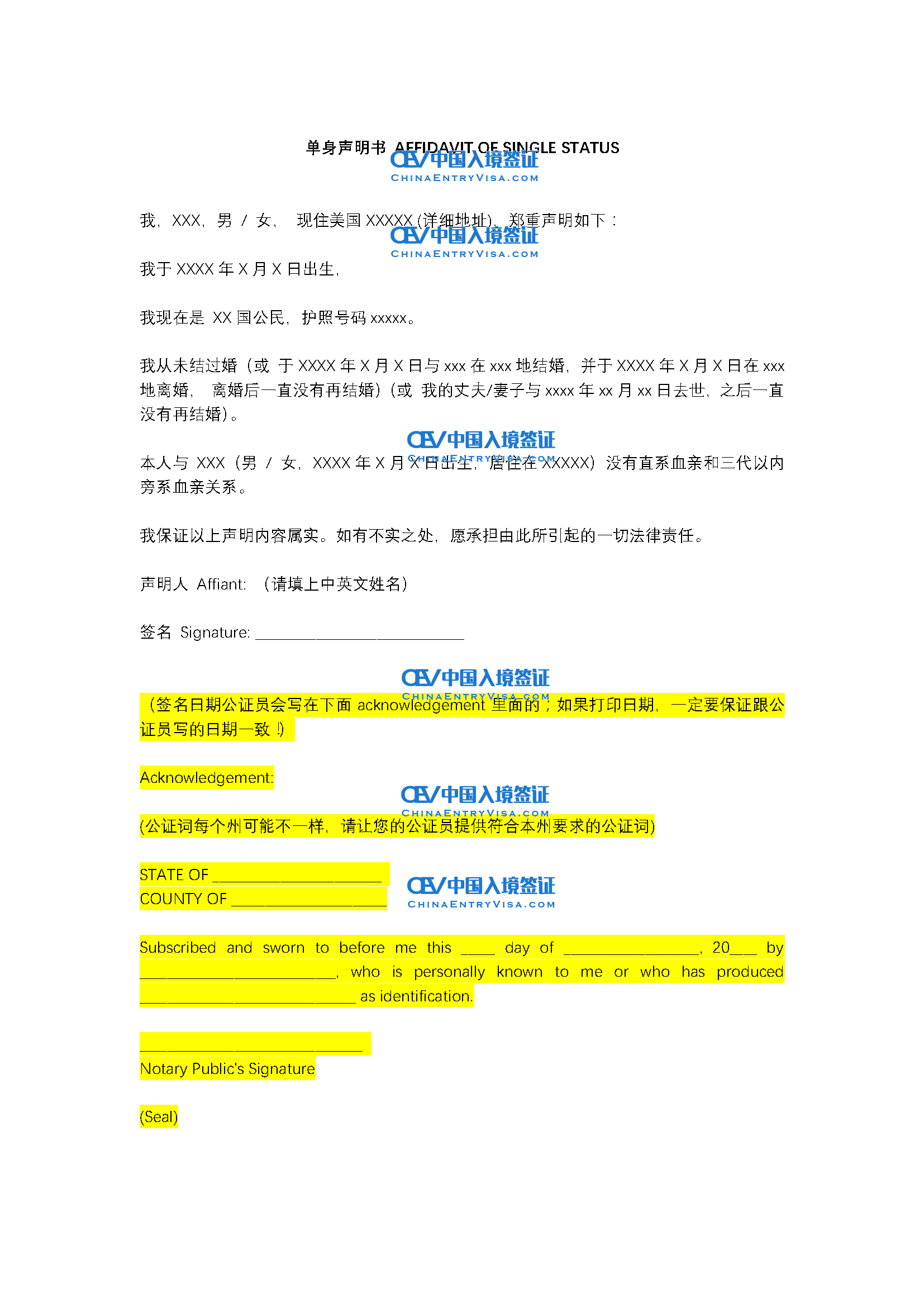
单身证明模板,点击查看大图:
+1-320-844-4444 (US)

话题

办理单身证明
您好我叫teresa是居住在密苏里洲的美国公民。我八月要回中国与中国公民结婚,急需一份单身证明,希望能得道贵代办处工作人员专业的帮助,谢谢
@Teresa 你好,周六日我们休息,你可以明天周一早上打电话来,或者添加我们的微信客服 CEV100,客服电话:320-844-4444,谢谢